|
SMACC2
|
#include <cb_move_joints.hpp>


Public Member Functions | |
| CbMoveJoints () | |
| CbMoveJoints (const std::map< std::string, double > &jointValueTarget) | |
| virtual void | onEntry () override |
| virtual void | onExit () override |
Public Member Functions inherited from smacc2::SmaccAsyncClientBehavior | |
| template<typename TOrthogonal , typename TSourceObject > | |
| void | onStateOrthogonalAllocation () |
| virtual | ~SmaccAsyncClientBehavior () |
| template<typename TCallback , typename T > | |
| smacc2::SmaccSignalConnection | onSuccess (TCallback callback, T *object) |
| template<typename TCallback , typename T > | |
| smacc2::SmaccSignalConnection | onFinished (TCallback callback, T *object) |
| template<typename TCallback , typename T > | |
| smacc2::SmaccSignalConnection | onFailure (TCallback callback, T *object) |
| void | requestForceFinish () |
| void | executeOnEntry () override |
| void | executeOnExit () override |
| void | waitOnEntryThread (bool requestFinish) |
| template<typename TCallbackMethod , typename T > | |
| smacc2::SmaccSignalConnection | onSuccess (TCallbackMethod callback, T *object) |
| template<typename TCallbackMethod , typename T > | |
| smacc2::SmaccSignalConnection | onFinished (TCallbackMethod callback, T *object) |
| template<typename TCallbackMethod , typename T > | |
| smacc2::SmaccSignalConnection | onFailure (TCallbackMethod callback, T *object) |
Public Member Functions inherited from smacc2::ISmaccClientBehavior | |
| ISmaccClientBehavior () | |
| virtual | ~ISmaccClientBehavior () |
| ISmaccStateMachine * | getStateMachine () |
| std::string | getName () const |
| template<typename SmaccClientType > | |
| void | requiresClient (SmaccClientType *&storage) |
| template<typename SmaccComponentType > | |
| void | requiresComponent (SmaccComponentType *&storage, ComponentRequirement requirementType=ComponentRequirement::SOFT) |
Public Attributes | |
| std::optional< double > | scalingFactor_ |
| std::map< std::string, double > | jointValueTarget_ |
| std::optional< std::string > | group_ |
Protected Member Functions | |
| void | moveJoints (moveit::planning_interface::MoveGroupInterface &moveGroupInterface) |
Protected Member Functions inherited from smacc2::SmaccAsyncClientBehavior | |
| void | postSuccessEvent () |
| void | postFailureEvent () |
| virtual void | dispose () override |
| bool | isShutdownRequested () |
| onEntry is executed in a new thread. However the current state cannot be left until the onEntry thread finishes. This flag can be checked from the onEntry thread to force finishing the thread. | |
Protected Member Functions inherited from smacc2::ISmaccClientBehavior | |
| virtual void | runtimeConfigure () |
| template<typename EventType > | |
| void | postEvent (const EventType &ev) |
| template<typename EventType > | |
| void | postEvent () |
| ISmaccState * | getCurrentState () |
| virtual rclcpp::Node::SharedPtr | getNode () const |
| virtual rclcpp::Logger | getLogger () const |
Static Protected Member Functions | |
| static std::string | currentJointStatesToString (moveit::planning_interface::MoveGroupInterface &moveGroupInterface, std::map< std::string, double > &targetJoints) |
Protected Attributes | |
| ClMoveit2z * | movegroupClient_ |
Definition at line 36 of file cb_move_joints.hpp.
|
inline |
Definition at line 43 of file cb_move_joints.hpp.
|
inline |
Definition at line 45 of file cb_move_joints.hpp.
|
inlinestaticprotected |
Definition at line 69 of file cb_move_joints.hpp.
Referenced by moveJoints().

|
inlineprotected |
Definition at line 92 of file cb_move_joints.hpp.
References currentJointStatesToString(), cl_moveit2z::CpTrajectoryExecutor::executePlan(), smacc2::ISmaccClientBehavior::getLogger(), smacc2::ISmaccClientBehavior::getName(), jointValueTarget_, cl_moveit2z::ExecutionOptions::maxVelocityScaling, cl_moveit2z::PlanningOptions::maxVelocityScaling, movegroupClient_, cl_moveit2z::CpMotionPlanner::planToJointTarget(), cl_moveit2z::ClMoveit2z::postEventMotionExecutionFailed(), cl_moveit2z::ClMoveit2z::postEventMotionExecutionSucceded(), smacc2::SmaccAsyncClientBehavior::postFailureEvent(), smacc2::SmaccAsyncClientBehavior::postSuccessEvent(), smacc2::ISmaccClientBehavior::requiresComponent(), scalingFactor_, smacc2::SOFT, and cl_moveit2z::ExecutionOptions::trajectoryName.
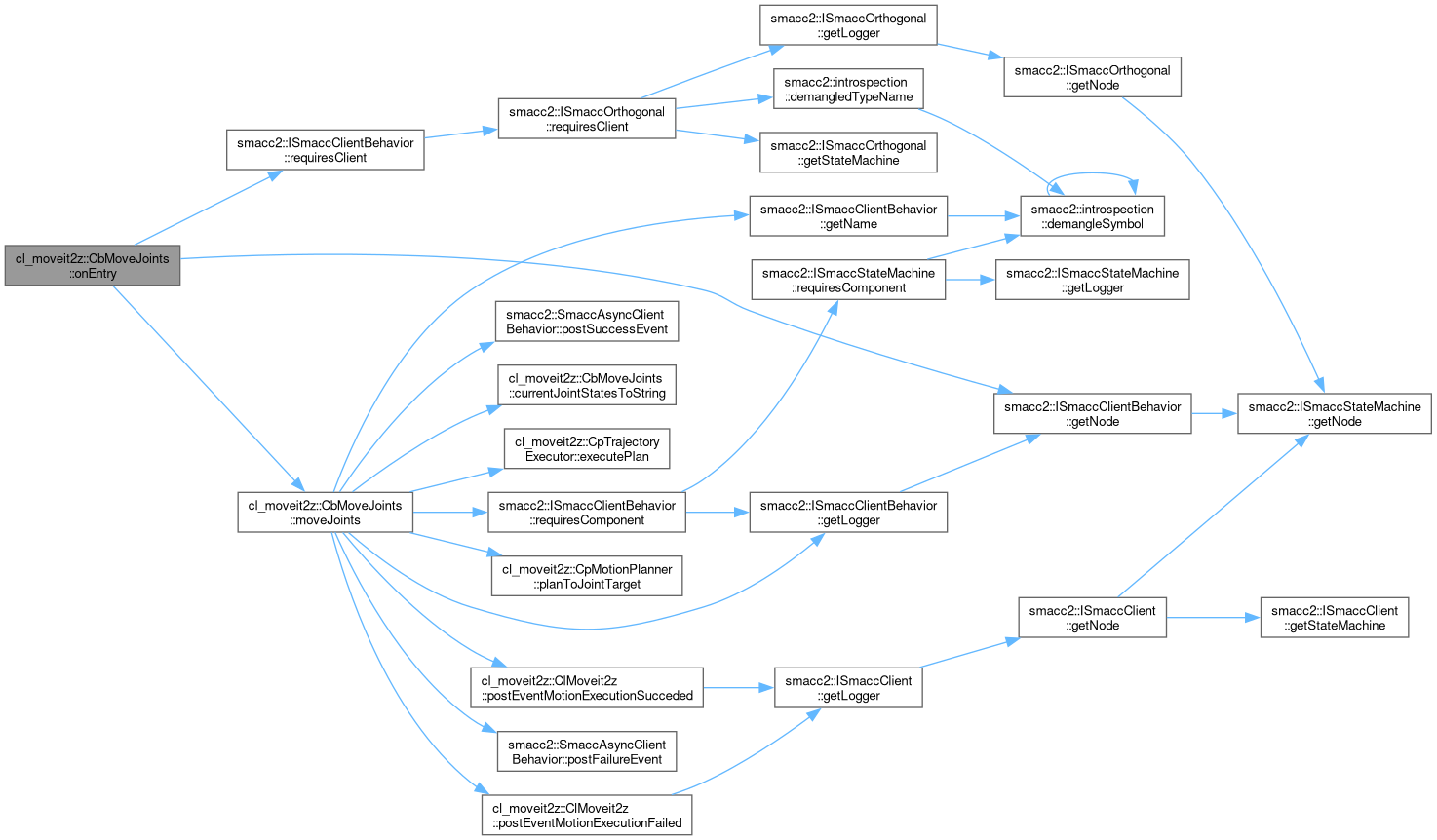
Referenced by onEntry().


|
inlineoverridevirtual |
Reimplemented from smacc2::ISmaccClientBehavior.
Reimplemented in cl_moveit2z::CbMoveKnownState.
Definition at line 50 of file cb_move_joints.hpp.
References smacc2::ISmaccClientBehavior::getNode(), movegroupClient_, cl_moveit2z::ClMoveit2z::moveGroupClientInterface, moveJoints(), and smacc2::ISmaccClientBehavior::requiresClient().
Referenced by cl_moveit2z::CbMoveKnownState::onEntry().


|
inlineoverridevirtual |
Reimplemented from smacc2::ISmaccClientBehavior.
Definition at line 66 of file cb_move_joints.hpp.
| std::optional<std::string> cl_moveit2z::CbMoveJoints::group_ |
Definition at line 41 of file cb_move_joints.hpp.
| std::map<std::string, double> cl_moveit2z::CbMoveJoints::jointValueTarget_ |
Definition at line 40 of file cb_move_joints.hpp.
Referenced by moveJoints(), and cl_moveit2z::CbMoveKnownState::onEntry().
|
protected |
Definition at line 239 of file cb_move_joints.hpp.
Referenced by moveJoints(), and onEntry().
| std::optional<double> cl_moveit2z::CbMoveJoints::scalingFactor_ |
Definition at line 39 of file cb_move_joints.hpp.
Referenced by moveJoints().