|
SMACC2
|
#include <cb_undo_path_backwards.hpp>


Public Member Functions | |
| CbUndoPathBackwards (std::optional< CbUndoPathBackwardsOptions > options=std::nullopt) | |
| void | onEntry () override |
| void | onExit () override |
Public Member Functions inherited from cl_nav2z::CbNav2ZClientBehaviorBase | |
| virtual | ~CbNav2ZClientBehaviorBase () |
| template<typename TOrthogonal , typename TSourceObject > | |
| void | onStateOrthogonalAllocation () |
Public Member Functions inherited from smacc2::SmaccAsyncClientBehavior | |
| template<typename TOrthogonal , typename TSourceObject > | |
| void | onStateOrthogonalAllocation () |
| virtual | ~SmaccAsyncClientBehavior () |
| template<typename TCallback , typename T > | |
| smacc2::SmaccSignalConnection | onSuccess (TCallback callback, T *object) |
| template<typename TCallback , typename T > | |
| smacc2::SmaccSignalConnection | onFinished (TCallback callback, T *object) |
| template<typename TCallback , typename T > | |
| smacc2::SmaccSignalConnection | onFailure (TCallback callback, T *object) |
| void | requestForceFinish () |
| void | executeOnEntry () override |
| void | executeOnExit () override |
| void | waitOnEntryThread (bool requestFinish) |
| template<typename TCallbackMethod , typename T > | |
| smacc2::SmaccSignalConnection | onSuccess (TCallbackMethod callback, T *object) |
| template<typename TCallbackMethod , typename T > | |
| smacc2::SmaccSignalConnection | onFinished (TCallbackMethod callback, T *object) |
| template<typename TCallbackMethod , typename T > | |
| smacc2::SmaccSignalConnection | onFailure (TCallbackMethod callback, T *object) |
Public Member Functions inherited from smacc2::ISmaccClientBehavior | |
| ISmaccClientBehavior () | |
| virtual | ~ISmaccClientBehavior () |
| ISmaccStateMachine * | getStateMachine () |
| std::string | getName () const |
| template<typename SmaccClientType > | |
| void | requiresClient (SmaccClientType *&storage) |
| template<typename SmaccComponentType > | |
| void | requiresComponent (SmaccComponentType *&storage, ComponentRequirement requirementType=ComponentRequirement::SOFT) |
Private Attributes | |
| std::shared_ptr< tf2_ros::Buffer > | listener |
| CpOdomTracker * | odomTracker |
| std::optional< CbUndoPathBackwardsOptions > | options_ |
Additional Inherited Members | |
Protected Member Functions inherited from cl_nav2z::CbNav2ZClientBehaviorBase | |
| void | sendGoal (nav2_msgs::action::NavigateToPose::Goal &goal) |
| void | cancelGoal () |
| template<typename T > | |
| smacc2::SmaccSignalConnection | onNavigationSucceeded (void(T::*callback)(const components::CpNav2ActionInterface::WrappedResult &), T *object) |
| template<typename T > | |
| smacc2::SmaccSignalConnection | onNavigationAborted (void(T::*callback)(const components::CpNav2ActionInterface::WrappedResult &), T *object) |
| template<typename T > | |
| smacc2::SmaccSignalConnection | onNavigationCancelled (void(T::*callback)(const components::CpNav2ActionInterface::WrappedResult &), T *object) |
| virtual void | onNavigationResult (const components::CpNav2ActionInterface::WrappedResult &) |
| virtual void | onNavigationActionSuccess (const components::CpNav2ActionInterface::WrappedResult &) |
| virtual void | onNavigationActionAbort (const components::CpNav2ActionInterface::WrappedResult &) |
Protected Member Functions inherited from smacc2::SmaccAsyncClientBehavior | |
| void | postSuccessEvent () |
| void | postFailureEvent () |
| virtual void | dispose () override |
| bool | isShutdownRequested () |
| onEntry is executed in a new thread. However the current state cannot be left until the onEntry thread finishes. This flag can be checked from the onEntry thread to force finishing the thread. | |
Protected Member Functions inherited from smacc2::ISmaccClientBehavior | |
| virtual void | runtimeConfigure () |
| template<typename EventType > | |
| void | postEvent (const EventType &ev) |
| template<typename EventType > | |
| void | postEvent () |
| ISmaccState * | getCurrentState () |
| virtual rclcpp::Node::SharedPtr | getNode () const |
| virtual rclcpp::Logger | getLogger () const |
Protected Attributes inherited from cl_nav2z::CbNav2ZClientBehaviorBase | |
| components::CpNav2ActionInterface * | nav2ActionInterface_ = nullptr |
| smacc2::client_core_components::CpActionClient< nav2_msgs::action::NavigateToPose > * | actionClient_ = nullptr |
| rclcpp_action::ResultCode | navigationResult_ |
Definition at line 40 of file cb_undo_path_backwards.hpp.
| cl_nav2z::CbUndoPathBackwards::CbUndoPathBackwards | ( | std::optional< CbUndoPathBackwardsOptions > | options = std::nullopt | ) |
Definition at line 34 of file cb_undo_path_backwards.cpp.
References options_.
|
overridevirtual |
Reimplemented from smacc2::ISmaccClientBehavior.
Definition at line 39 of file cb_undo_path_backwards.cpp.
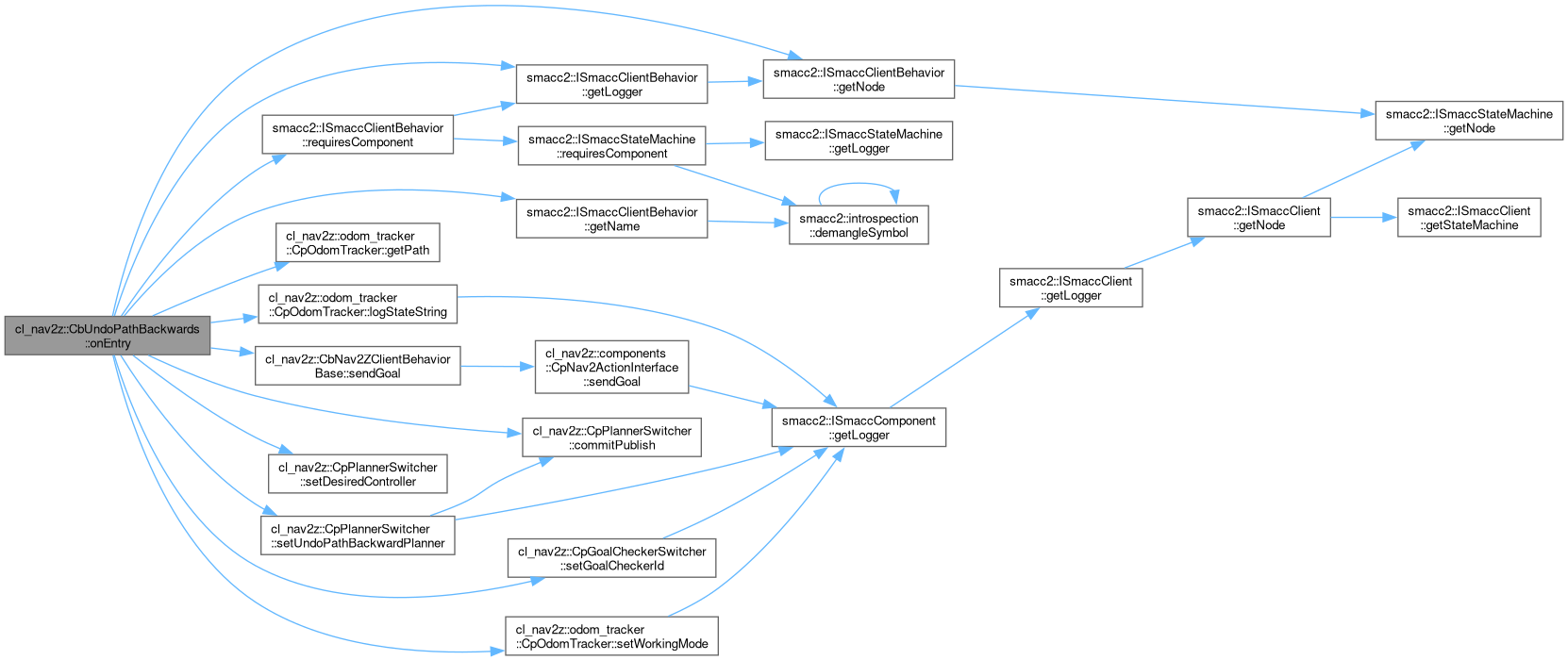
References cl_nav2z::CpPlannerSwitcher::commitPublish(), smacc2::ISmaccClientBehavior::getLogger(), smacc2::ISmaccClientBehavior::getName(), smacc2::ISmaccClientBehavior::getNode(), cl_nav2z::odom_tracker::CpOdomTracker::getPath(), listener, cl_nav2z::odom_tracker::CpOdomTracker::logStateString(), odomTracker, options_, smacc2::ISmaccClientBehavior::requiresComponent(), cl_nav2z::CbNav2ZClientBehaviorBase::sendGoal(), cl_nav2z::CpPlannerSwitcher::setDesiredController(), cl_nav2z::CpGoalCheckerSwitcher::setGoalCheckerId(), cl_nav2z::CpPlannerSwitcher::setUndoPathBackwardPlanner(), and cl_nav2z::odom_tracker::CpOdomTracker::setWorkingMode().

|
overridevirtual |
Reimplemented from smacc2::ISmaccClientBehavior.
Definition at line 106 of file cb_undo_path_backwards.cpp.
References smacc2::ISmaccClientBehavior::getLogger(), smacc2::ISmaccClientBehavior::getName(), cl_nav2z::odom_tracker::CpOdomTracker::logStateString(), cl_nav2z::CbNav2ZClientBehaviorBase::navigationResult_, odomTracker, cl_nav2z::odom_tracker::CpOdomTracker::popPath(), and smacc2::ISmaccClientBehavior::requiresComponent().

|
private |
Definition at line 50 of file cb_undo_path_backwards.hpp.
Referenced by onEntry().
|
private |
Definition at line 52 of file cb_undo_path_backwards.hpp.
|
private |
Definition at line 54 of file cb_undo_path_backwards.hpp.
Referenced by CbUndoPathBackwards(), and onEntry().