|
SMACC2
|
#include <cb_navigate_next_waypoint_free.hpp>


Public Member Functions | |
| CbNavigateNextWaypointFree () | |
| virtual | ~CbNavigateNextWaypointFree () |
| void | onEntry () override |
| void | onSucessCallback () |
| void | onExit () override |
Public Member Functions inherited from cl_nav2z::CbPositionControlFreeSpace | |
| CbPositionControlFreeSpace () | |
| void | updateParameters () |
| void | onEntry () override |
| void | onExit () override |
Public Member Functions inherited from smacc2::SmaccAsyncClientBehavior | |
| template<typename TOrthogonal , typename TSourceObject > | |
| void | onStateOrthogonalAllocation () |
| virtual | ~SmaccAsyncClientBehavior () |
| template<typename TCallback , typename T > | |
| smacc2::SmaccSignalConnection | onSuccess (TCallback callback, T *object) |
| template<typename TCallback , typename T > | |
| smacc2::SmaccSignalConnection | onFinished (TCallback callback, T *object) |
| template<typename TCallback , typename T > | |
| smacc2::SmaccSignalConnection | onFailure (TCallback callback, T *object) |
| void | requestForceFinish () |
| void | executeOnEntry () override |
| void | executeOnExit () override |
| void | waitOnEntryThread (bool requestFinish) |
| template<typename TCallbackMethod , typename T > | |
| smacc2::SmaccSignalConnection | onSuccess (TCallbackMethod callback, T *object) |
| template<typename TCallbackMethod , typename T > | |
| smacc2::SmaccSignalConnection | onFinished (TCallbackMethod callback, T *object) |
| template<typename TCallbackMethod , typename T > | |
| smacc2::SmaccSignalConnection | onFailure (TCallbackMethod callback, T *object) |
Public Member Functions inherited from smacc2::ISmaccClientBehavior | |
| ISmaccClientBehavior () | |
| virtual | ~ISmaccClientBehavior () |
| ISmaccStateMachine * | getStateMachine () |
| std::string | getName () const |
| template<typename SmaccClientType > | |
| void | requiresClient (SmaccClientType *&storage) |
| template<typename SmaccComponentType > | |
| void | requiresComponent (SmaccComponentType *&storage, ComponentRequirement requirementType=ComponentRequirement::SOFT) |
Protected Attributes | |
| cl_nav2z::CpWaypointNavigatorBase * | waypointsNavigator_ |
Additional Inherited Members | |
Public Attributes inherited from cl_nav2z::CbPositionControlFreeSpace | |
| double | yaw_goal_tolerance_rads_ = 0.1 |
| double | threshold_distance_ = 3.0 |
| geometry_msgs::msg::Pose | target_pose_ |
Protected Member Functions inherited from smacc2::SmaccAsyncClientBehavior | |
| void | postSuccessEvent () |
| void | postFailureEvent () |
| virtual void | dispose () override |
| bool | isShutdownRequested () |
| onEntry is executed in a new thread. However the current state cannot be left until the onEntry thread finishes. This flag can be checked from the onEntry thread to force finishing the thread. | |
Protected Member Functions inherited from smacc2::ISmaccClientBehavior | |
| virtual void | runtimeConfigure () |
| template<typename EventType > | |
| void | postEvent (const EventType &ev) |
| template<typename EventType > | |
| void | postEvent () |
| ISmaccState * | getCurrentState () |
| virtual rclcpp::Node::SharedPtr | getNode () const |
| virtual rclcpp::Logger | getLogger () const |
Definition at line 27 of file cb_navigate_next_waypoint_free.hpp.
| cl_nav2z::CbNavigateNextWaypointFree::CbNavigateNextWaypointFree | ( | ) |
Definition at line 26 of file cb_navigate_next_waypoint_free.cpp.
|
virtual |
Definition at line 28 of file cb_navigate_next_waypoint_free.cpp.
|
overridevirtual |
Reimplemented from smacc2::ISmaccClientBehavior.
Definition at line 30 of file cb_navigate_next_waypoint_free.cpp.
References cl_nav2z::CpWaypointNavigatorBase::getCurrentPose(), smacc2::ISmaccClientBehavior::getLogger(), cl_nav2z::CbPositionControlFreeSpace::onEntry(), smacc2::SmaccAsyncClientBehavior::onSuccess(), smacc2::ISmaccClientBehavior::requiresComponent(), cl_nav2z::CbPositionControlFreeSpace::target_pose_, and waypointsNavigator_.

|
overridevirtual |
Reimplemented from smacc2::ISmaccClientBehavior.
Definition at line 53 of file cb_navigate_next_waypoint_free.cpp.
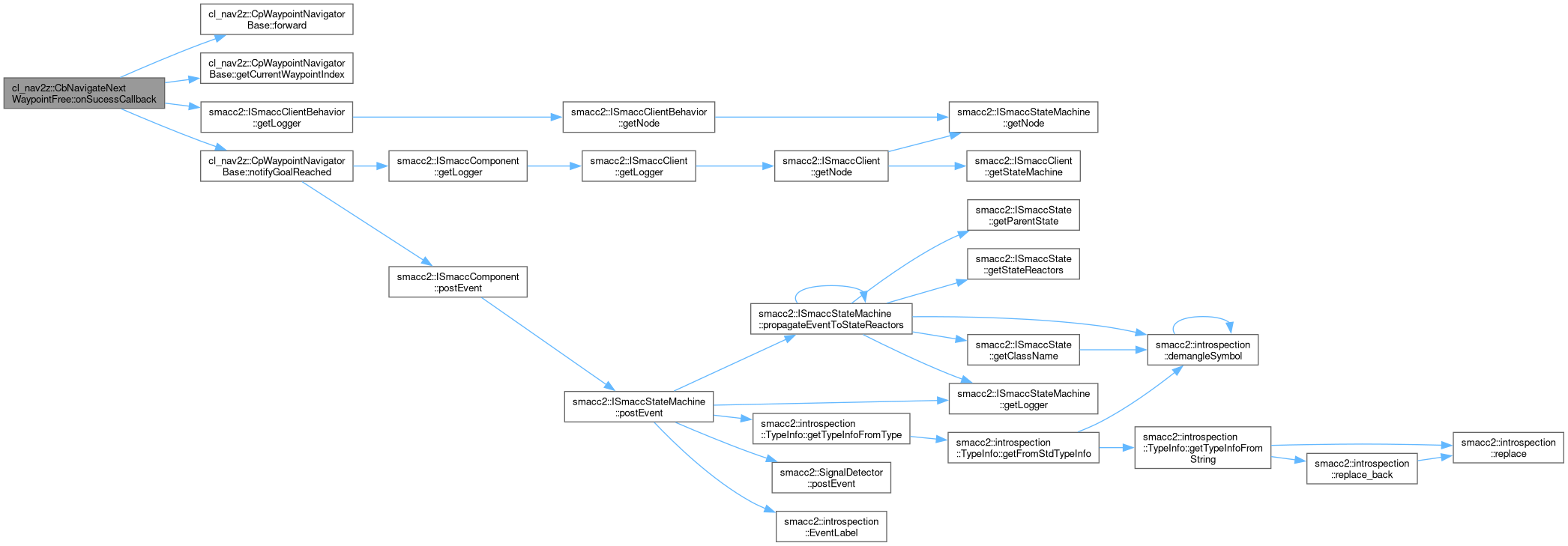
| void cl_nav2z::CbNavigateNextWaypointFree::onSucessCallback | ( | ) |
Definition at line 42 of file cb_navigate_next_waypoint_free.cpp.
References cl_nav2z::CpWaypointNavigatorBase::forward(), cl_nav2z::CpWaypointNavigatorBase::getCurrentWaypointIndex(), smacc2::ISmaccClientBehavior::getLogger(), cl_nav2z::CpWaypointNavigatorBase::notifyGoalReached(), and waypointsNavigator_.

|
protected |
Definition at line 41 of file cb_navigate_next_waypoint_free.hpp.
Referenced by onEntry(), and onSucessCallback().