|
SMACC2
|
#include <chrono>#include <optional>#include <string>#include <vector>

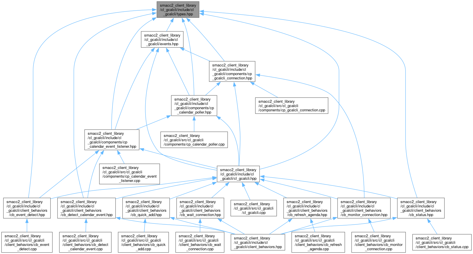
Go to the source code of this file.
Classes | |
| struct | cl_gcalcli::CalendarEvent |
| Represents a Google Calendar event. More... | |
| struct | cl_gcalcli::GcalcliConfig |
| Configuration for gcalcli client. More... | |
| struct | cl_gcalcli::EventWatch |
| Event watch configuration for CpCalendarEventListener. More... | |
Namespaces | |
| namespace | cl_gcalcli |
Enumerations | |
| enum class | cl_gcalcli::ConnectionState { cl_gcalcli::CONNECTED , cl_gcalcli::DISCONNECTED , cl_gcalcli::AUTHENTICATING , cl_gcalcli::ERROR } |
| Connection state for gcalcli. More... | |