|
SMACC2
|
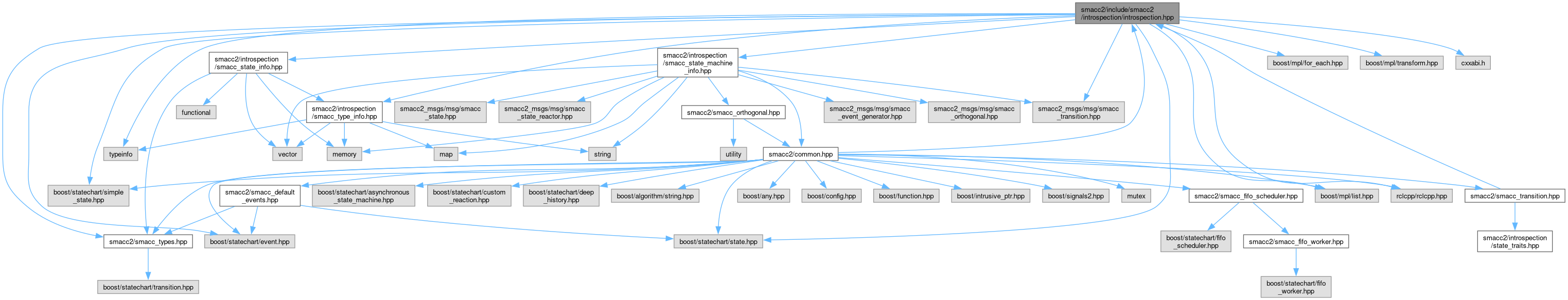
#include <boost/statechart/event.hpp>#include <boost/statechart/simple_state.hpp>#include <boost/statechart/state.hpp>#include <boost/mpl/for_each.hpp>#include <boost/mpl/list.hpp>#include <boost/mpl/transform.hpp>#include <rclcpp/rclcpp.hpp>#include <typeinfo>#include <smacc2/introspection/smacc_state_info.hpp>#include <smacc2/introspection/smacc_type_info.hpp>#include <smacc2/smacc_types.hpp>#include <cxxabi.h>#include "smacc2_msgs/msg/smacc_transition.hpp"#include <smacc2/introspection/smacc_state_machine_info.hpp>

Go to the source code of this file.
Namespaces | |
| namespace | smacc2 |
| namespace | smacc2::introspection |
Typedefs | |
| typedef std::allocator< boost::statechart::none > | smacc2::introspection::SmaccAllocator |
| typedef boost::mpl::list< SUCCESS, ABORT, CANCEL, CONTINUELOOP, ENDLOOP > | smacc2::introspection::DEFAULT_TRANSITION_TYPES |
Functions | |
| void | smacc2::introspection::transitionInfoToMsg (const SmaccTransitionInfo &transition, smacc2_msgs::msg::SmaccTransition &transitionMsg) |
| template<class T > | |
| auto | smacc2::introspection::optionalNodeHandle (std::shared_ptr< T > &obj) -> T * |
| template<class T > | |
| auto | smacc2::introspection::optionalNodeHandle (boost::intrusive_ptr< T > &obj) -> T * |
| template<class T > | |
| auto | smacc2::introspection::optionalNodeHandle (T *obj) -> T * |
| std::string | smacc2::introspection::demangleSymbol (const std::string &name) |
| std::string | smacc2::introspection::demangleSymbol (const char *name) |
| template<typename T > | |
| std::string | smacc2::introspection::demangleSymbol () |
| template<class T > | |
| std::string | smacc2::introspection::demangledTypeName () |
| std::string | smacc2::introspection::demangleType (const std::type_info *tinfo) |
| std::string | smacc2::introspection::demangleType (const std::type_info &tinfo) |
| template<typename T > | |
| std::enable_if< HasEventLabel< T >::value, void >::type | smacc2::introspection::EventLabel (std::string &label) |
| template<typename T > | |
| std::enable_if<!HasEventLabel< T >::value, void >::type | smacc2::introspection::EventLabel (std::string &label) |
| template<typename T > | |
| std::enable_if< HasAutomaticTransitionTag< T >::value, void >::type | smacc2::introspection::automaticTransitionTag (std::string &transition_name) |
| template<typename T > | |
| std::enable_if<!HasAutomaticTransitionTag< T >::value, void >::type | smacc2::introspection::automaticTransitionTag (std::string &transition_name) |
| template<typename T > | |
| std::enable_if< HasAutomaticTransitionType< T >::value, void >::type | smacc2::introspection::automaticTransitionType (std::string &transition_type) |
| template<typename T > | |
| std::enable_if<!HasAutomaticTransitionType< T >::value, void >::type | smacc2::introspection::automaticTransitionType (std::string &transition_type) |
| template<typename TTransition > | |
| static std::string | smacc2::introspection::getTransitionType () |